Application of cell-based and satellite communications and wireless sensor networks
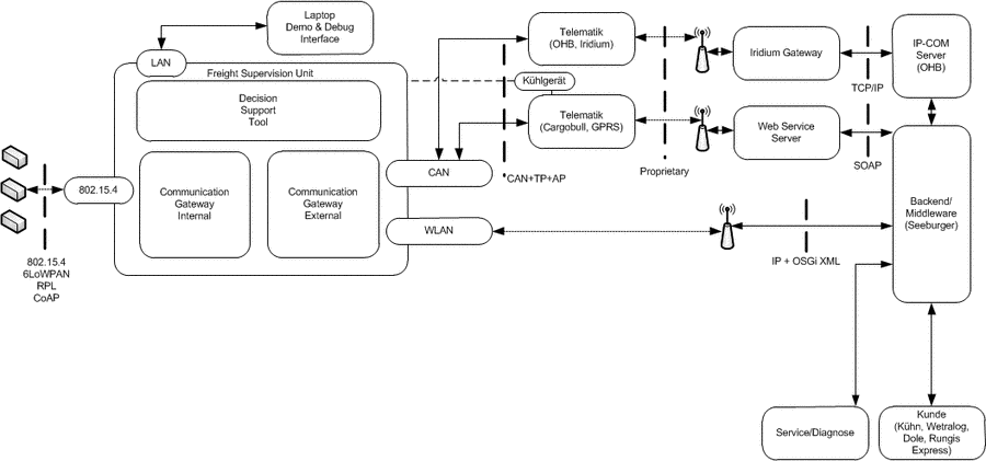
The focus of Scope 2, "Sensor Networks and Communications" is the provision of the measured data of individual sensors and the resulting information to the decision system of Scope 3 and the logistical planning of Scope 4. The system architecture of communication systems has been created by the involved partners.
Wireless sensor networks and their integration into global communication networks are considered for the transmission of measured values. For this purpose, IPv6-based sensor network protocols in the standardization (IETF 6LoWPAN, RPL and CoAP) are used. The focus on protocols that are standardized is given by the logistic field of application, since only these standardized protocols offer the possibility to involve the various partners in the supply chain without being tied to specific suppliers. The interoperability of different sensor network hardware is shown by means of standardized protocols.
The data from the sensor network or information derived thereof by the DST are then provided to the logistical process by using telematics, which are connected via the CAN bus, which is widely used in automotive, and a cellular or satellite connection.Thereby the wirelessly measured values can be used to extend the wired sensors of the telematics. On the other hand, the telematics can be used as a tool to communicate measurements, measurement summaries or alerts, depending on the goods and type of transportation. The telematic infrastructure offers interfaces to connect logistical back-end systems of logistics customers.
A virtualization of the components and functions is examined in parallel, so that different pieces of software, which can be loaded dynamically for each product, can be used on the same hardware isolated from each other. This leads to increased safety and reliability of the components.
The communication in terms of scalability and reliability, especially in the sensor network area, are examined in simulations. Results of the simulation are included in the development of protocols and the selection of protocol options and configurations.










